网站首页
机构设置
伟德官网职能介绍
固定资产管理科
公房与土地管理科
职工住房管理科
经营性资产管理办公室
规章制度
上级政策法规
党风廉政建设
固定资产管理
规章制度
固定资产处置信息
公房与土地管理
规章制度
职工住房管理
规章制度
经营性资产管理
规章制度
服务指南
固定资产服务指南
公房管理服务指南
职工住房服务指南
经营资产服务指南
当前位置:
网站首页
>
职工住房管理
>
规章制度
> 正文
职工住房管理
规章制度
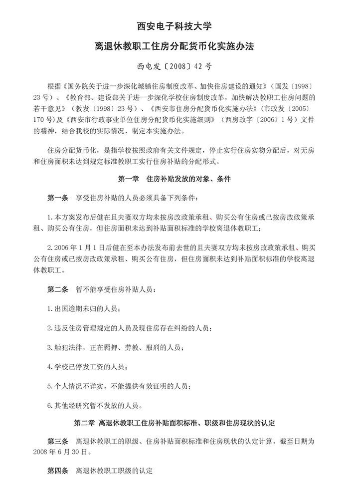
【规章制度】伟德官网离退休教职工住房分配货币化实施办法
发布时间:2013-05-06
来源:
作者:
浏览数:
上一页:
【规章制度】伟德官网教职工住房管理条例
下一页:
【规章制度】伟德官网教职工住房管理条例